
△资料图片。
东莞阳光网讯 记者获悉,2020南国书香节东莞分会场将于8月21-31日举办,和往年不一样的是,今年将采取“线上线下结合、分散同期办展”的形式进行。快来看看有哪些亮点,爱书的你千万别错过!
2020南国书香节东莞分会场的活动由市委宣传部、市文化广电旅游体育局主办,东莞日报社、东莞广播电视台、东莞图书馆、市文化馆、市新华书店承办。活动围绕“全面小康 书香芬芳”的主题,主要举办图书展销和重点活动两大内容。

7大专区+10项活动 线上线下等你来参与
其中,图书展销分为七大专区,包括主题图书专区、精品图书专区、设置岭南文化专区、教育图书专区、大众读物专区、2020东莞读书节推荐书目专区、文教用品专区。
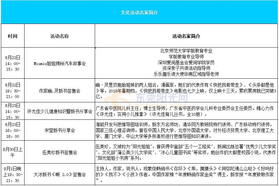
重点活动包括名家讲坛及签售活动、优惠购书活动、“你选书,我买单”、阅读推广公益行动之扫码阅读系列活动、2020东莞动漫之夏系列活动、儿童故事大王比赛线上展演、匠心传承•茶山绸衣灯公非遗课堂、“朗读者”系列活动、珊珊姐姐讲故事系列活动、东莞非遗墟市专场——青年产业工人作家作品•民俗作品联展等10项活动。
建立健全疫情联防联控工作机制
据了解,在常态化疫情防控背景下,举办以“全面小康 书香芬芳”为主题的2020南国书香节,是贯彻落实党中央关于统筹推进疫情防控和经济社会发展工作的重要举措,是聚焦党和国家中心工作、凝聚决战决胜磅礴力量的重要举措。主办方要求各有关部门严格把关,确保安全,各责任单位要严格按照“属地化管理”原则,建立健全疫情联防联控工作机制和应急预案,落实佩戴口罩、检测体温、绿码通行、定时消杀、动态监测、应急处置等防控措施,确保万无一失。
精彩活动具体安排如下↓

