家有电动车的注意!国家明确了电动车违规停放或充电,将处以罚款。

(资料图片)
近日,应急管理部公布《高层民用建筑消防安全管理规定》,其中提到:
8月1日起,在高层民用建筑的公共门厅、疏散走道、楼梯间、安全出口停放电动自行车或者为电动自行车充电,拒不改正的非经营性个人,最高可处以1000元罚款。

新规颁布还有这些行为或将罚款
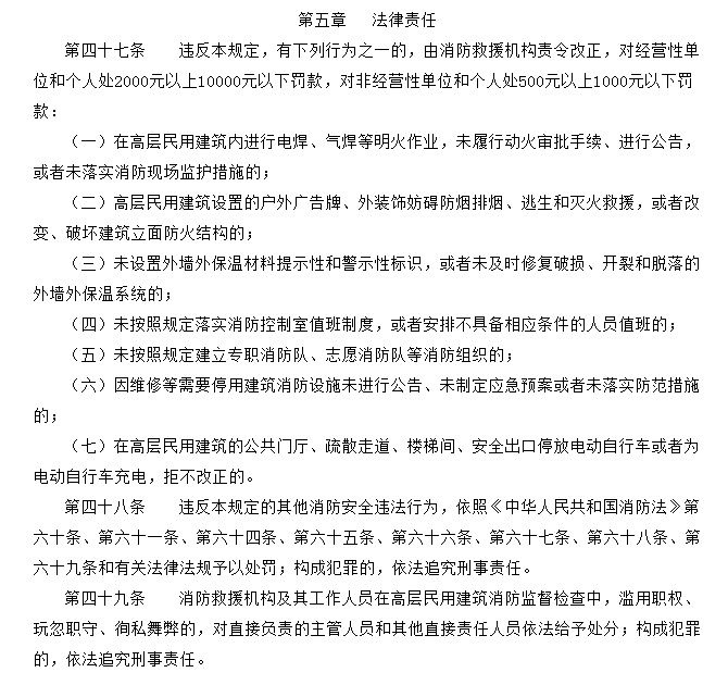
同时,《高层民用建筑消防安全管理规定》还提到,违反本《规定》,有下列行为之一的,由消防救援机构责令改正,对经营性单位和个人处2000元以上10000元以下罚款,对非经营性单位和个人处500元以上1000元以下罚款:
(一)在高层民用建筑内进行电焊、气焊等明火作业,未履行动火审批手续、进行公告,或者未落实消防现场监护措施的;
(二)高层民用建筑设置的户外广告牌、外装饰妨碍防烟排烟、逃生和灭火救援,或者改变、破坏建筑立面防火结构的;
(三)未设置外墙外保温材料提示性和警示性标识,或者未及时修复破损、开裂和脱落的外墙外保温系统的;
(四)未按照规定落实消防控制室值班制度,或者安排不具备相应条件的人员值班的;
(五)未按照规定建立专职消防队、志愿消防队等消防组织的;
(六)因维修等需要停用建筑消防设施未进行公告、未制定应急预案或者未落实防范措施的;
(七)在高层民用建筑的公共门厅、疏散走道、楼梯间、安全出口停放电动自行车或者为电动自行车充电,拒不改正的。



△预防电动车火灾指南
电动车停放新规8月起施行。