暑假到来,出游旺季带来了办证高峰,为最大限度满足市民群众特别是学生群体暑期办证需求,东莞推出“一窗通办”窗口“延时办”服务,方便大家错峰办证。
即日起至8月31日,全市35个公安区统一在工作日和周六公示时间段后提供不少于30分钟的延时服务,群众可通过“i莞家”预约申请办理身份证、通行证、护照等业务。
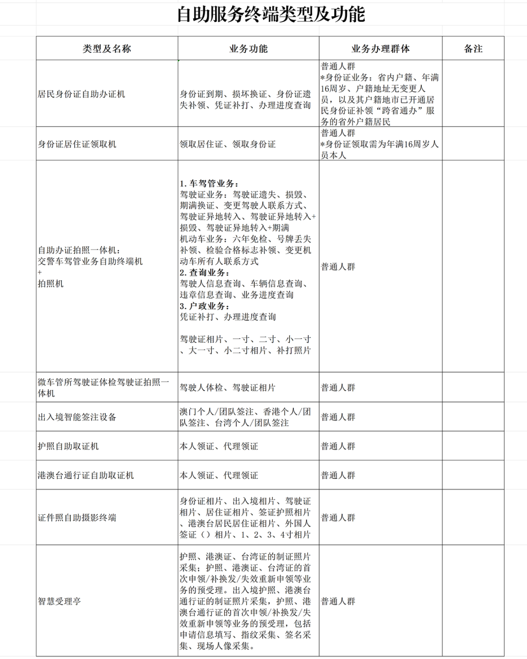
网上和自助终端“随时办”
①网上办理:年满16周岁以上本省户籍居民,且已在我省公安机关办理过带有指纹信息二代居民身份证的,可通过“粤居码”小程序 “全程网办”居民身份证到期换证、损坏换证、丢失补领居民身份证业务。

②自助终端办理:年满16周岁以上省外户籍居民,且户籍地省份已开通居民身份证换补领“跨省通办”,可通过自助设备快捷办理到期换证、损坏换证、丢失补领居民身份证业务。
持有卡式港澳通行证的市民群众,可在我市任一出入境智能签注设备申请赴港澳旅游签注,可以签发3个月一次签注(证件有效期需超过110天)、1年一次签注(证件有效期需超过1年20天)。不足上述有效期的,请前往窗口办理。


温馨提示
1️⃣身份证、通行证、护照等业务已实行全市通办,暑期办证高峰期间,建议市民群众合理安排办证时间,预约办理更省时快捷,可错峰选择就近或有号量的公安区前往办理。
2️⃣有办理需求的市民群众请提前查询相关办事指南,准备好有效身份证件等业务办理所需材料。窗口办理港澳通行证、护照需时限审批(省内户籍居民窗口申办签发时限为7个工作日,省外户籍居民签发时限为20日),请广大市民提前规划办理时间,避免影响出行计划。
3️⃣办理居民身份证业务时,均需要提供广东省居民身份证数字相片采集检测回执(可在任意照相馆或政务服务中心自助拍照机拍摄取得);在广东省内提交相片办理过居民身份证、相貌变化不大、2年内再次申请领取居民身份证的,可以无需提交广东省居民身份证数字相片采集检测回执。
4️⃣公安区可能出现暑期扎堆办证高峰,请市民群众听从现场工作人员指引,耐心等候,将会尽快为您提供办证服务。
5️⃣如有疑问或困难,可拨打12345热线咨询。